【简介】武汉东湖新技术开发区管委会,克扣巨额土地补偿费和安置补助费:没有按照《征地补偿安置公告》公示的补偿标准(6.5万元/亩)及补偿金额向豹澥街各村委会如实支付征地补偿费用,而是按照3.2万元/亩的标准向豹澥街各村委会预付征地补偿费用,克扣了3.3万元/亩的征地补偿费用,克扣了一半。
2025年5月,群众联名向中央第九巡视组举报。2025年6月10日,武汉市土地整理储备中心东湖新技术开发区分中心向中央第九巡视组提供虚假情况,谎称“高新区实际补偿金额是优于且高于省市相关文件,故不存在截留土地补偿款的情况”、“经调查核实,您提出的高新区非法征收土地、截留挪用土地补偿费的问题不属实”,拒绝向中央第九巡视组提供征地补偿费用支付凭证,拒绝向豹澥街各村委会支付克扣的土地补偿费和安置补助费差价,隐瞒事实、虚假整改,公然欺骗中央第九巡视组,违反《中国共产党巡视工作条例》第四十六条。
《中国共产党巡视工作条例》第四十六条 被巡视党组织及其工作人员有下列情形之一的,视情节轻重,依据有关规定对该党组织领导班子主要负责人或者其他有关责任人员,给予批评教育、责令检查、诫勉、组织处理或者党纪、政务处分;构成犯罪的,依法追究刑事责任:(一)隐瞒不报或者故意向巡视组提供虚假情况;(二)拒绝或者不按照要求向巡视组提供有关文件资料;(三)指使、强令有关单位或者人员干扰、阻挠巡视工作,或者诬告、陷害他人;(四)组织领导巡视整改不力,落实巡视整改要求不到位,敷衍应付、虚假整改;(五)对反映问题的干部群众进行威胁、打击、报复、陷害;(六)其他不配合或者干扰巡视工作的情形。
武汉东湖新技术开发区管委会撒一撒谎,即可轻松瓦解中央第九巡视组的震慑力,各个政府部门毫发无损,违法犯罪零成本。

联名举报信
二十届中央第五轮巡视
巡视对象:湖北省;
截止时间:2025年6月23日;
【反映对象】湖北省人民政府。
【职务】分管土地征收的副省长。
【级别】省部级。
【标题】湖北省政府非法批准鄂政土批(汉)【2021】253号,放任东湖高新管委会挪用1252万元土地补偿费。
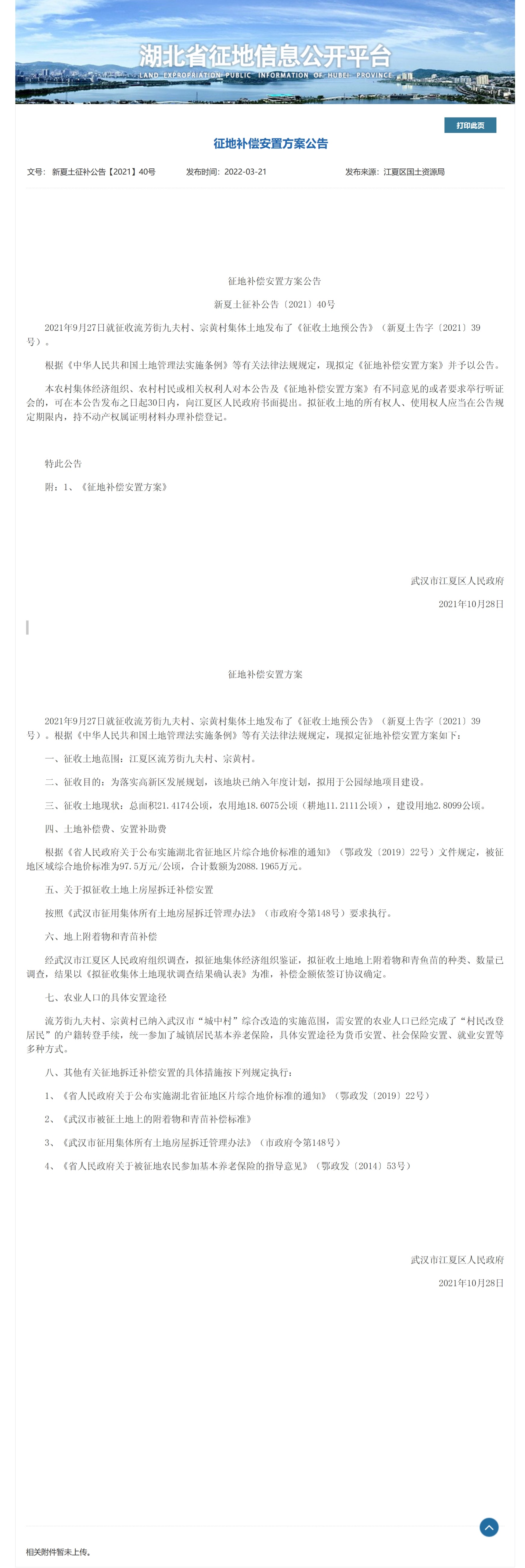
【主要内容】2021年10月28日,武汉市江夏区人民政府发布《征地补偿安置方案公告》(新夏土征补公告〔2021〕40号),拟定《征地补偿安置方案》如下:一、征收土地范围:江夏区流芳街九夫村、宗黄村。三、征收土地现状:总面积21.4174公顷,农用地18.6075公顷(耕地11.2111公顷),建设用地2.8099公顷。四、土地补偿费、安置补助费:根据《省人民政府关于公布实施湖北省征地区片综合地价标准的通知》(鄂政发〔2019〕22号)文件规定,被征地区域综合地价标准为97.5万元/公顷,合计数额为2088.1965万元。2021年12月31日,湖北省人民政府发布《省人民政府关于武汉市江夏区2021年度 第223批次(增减挂钩)建设用地的批复》( 鄂政土批(汉)【2021】253号),同意了上述《征地补偿安置方案》。——【问题来了】:地方政府根本没有按照97.5万元/公顷(6.5万元/亩)的标准向村委会支付土地补偿费。实际上是按照2.6万元/亩的标准向村委会支付土地补偿费——克扣土地补偿费:3.9万元/亩,总计克扣1252.9179万元。到失地农民手里只有1.7万元/亩。支付给村委会的土地补偿费根本不是2088.1965万元,相关政府部门根本拿不出2088.1965万元的支付凭证,村委会也拿不出2088.1965万元的收款凭证。湖北省人民政府在土地征收审批中,严重失职渎职,明知上述土地补偿费被严重克扣,故意视而不见,严重损害广大失地农民的合法权益。恳请中央第九巡视组、湖北省委第十二巡视组依法查处,追究湖北省人民政府负责土地征收审批的分管领导的法律责任。
【相关证据】
《征地补偿安置方案公告》(新夏土征补公告〔2021〕40号):/uploads/allimg/250610/0452-0fozuling2088-1.jpg
《省人民政府关于武汉市江夏区2021年度 第223批次(增减挂钩)建设用地的批复》( 鄂政土批(汉)【2021】253号):/uploads/allimg/250610/0452-0fozuling2088-2.jpg
《征地补偿协议》宗黄村:/uploads/allimg/250610/0835-0fanying3-1.jpg
《征地补偿安置方案公告》(新夏土征补公告〔2021〕40号):/uploads/allimg/250610/0452-0baoxie1671-1.jpg
《省人民政府关于武汉市江夏区2021年度 第223批次(增减挂钩)建设用地的批复》( 鄂政土批(汉)【2021】253号):/uploads/allimg/250610/0452-0baoxie1671-2.jpg
豹澥街土地补偿费到村3.2万元/亩、到户1.7万元/亩:/uploads/allimg/250610/0835-0fanying3-2.jpg


《征地补偿安置方案公告》(新夏土征补公告〔2023〕41号):/uploads/allimg/250610/0452-0baoxie3461-1.jpg
《省人民政府关于武汉市江夏区2023年度第227批次城市建设用地的批复》(鄂政土批【2023】1250号):/uploads/allimg/250610/0452-0baoxie3461-2.jpg
豹澥街土地补偿费到村3.2万元/亩、到户1.7万元/亩:/uploads/allimg/250610/0835-0fanying3-2.jpg

《征地补偿安置方案公告》(新洪土征补公告〔2023〕16号):/uploads/allimg/250610/0452-0zuoling4922-1.jpg
《省人民政府关于武汉市洪山区2023年度第208批次城市建设用地的批复》(鄂政土批【2023】865号):/uploads/allimg/250610/0452-0zuoling4922-2.jpg
左岭街土地补偿费到村8.3万元/亩、到户?万元/亩:/uploads/allimg/250610/0835-0fanying3-4.jpg

《征地补偿安置方案公告》(新洪土征补公告〔2023〕34号):/uploads/allimg/250610/0452-0huashan7275-1.jpg
《省人民政府关于武汉市洪山区2023年度第224批次城市建设用地的批复》(鄂政土批【2024】369号):/uploads/allimg/250610/0452-0huashan7275-2.jpg

《征地补偿安置方案公告》(新洪土征补公告〔2021〕22号):/uploads/allimg/250610/0452-0guandong7735-1.jpg
《省人民政府关于武汉市2018年度农用地转用和土地征收实施方案第6批次建设用地的批复》(鄂政土批(汉)【2021】171号):/uploads/allimg/250610/0452-0guandong7735-2.jpg
武汉市2018年度农用地转用和土地征收实施方案第6批次:/uploads/allimg/250610/0452-0guandong7735-3.jpg

《征地补偿安置方案公告》(新洪土征补公告〔2023〕2号):/uploads/allimg/250610/0452-0jiufeng2605-1.jpg
《省人民政府关于武汉市洪山区2023年度第223批次城市建设用地的批复》(鄂政土批(汉)【2023】81号):/uploads/allimg/250610/0452-0jiufeng2605-2.jpg

《征地补偿安置方案公告》(新洪土征补公告〔2023〕22号):/uploads/allimg/250610/0452-0jiufeng4686-1.jpg
《省人民政府关于武汉市洪山区2023年度第213批次城市建设用地的批复》(鄂政土批【2023】975号):/uploads/allimg/250610/0452-0jiufeng4686-2.jpg

《征地补偿安置方案公告》(新洪土征补公告〔2023〕21号):/uploads/allimg/250610/0452-0jiufeng4748-1.jpg
《省人民政府关于武汉市洪山区2023年度第212批次城市建设用地的批复》(鄂政土批【2023】974号):/uploads/allimg/250610/0452-0jiufeng4748-2.jpg
【相关证据】
《征地补偿安置方案公告》(新夏土征补公告〔2021〕40号):/uploads/allimg/250610/0452-0fozuling2088-1.jpg
《省人民政府关于武汉市江夏区2021年度 第223批次(增减挂钩)建设用地的批复》( 鄂政土批(汉)【2021】253号):/uploads/allimg/250610/0452-0fozuling2088-2.jpg
《征地补偿协议》宗黄村:/uploads/allimg/250610/0835-0fanying3-1.jpg
联名举报信
二十届中央第五轮巡视
二十届中央第五轮巡视
巡视对象:湖北省;
截止时间:2025年6月23日;
【反映对象】湖北省人民政府。
【职务】分管土地征收的副省长。
【级别】省部级。
【标题】举报:湖北省政府违法批准:鄂政土批【2023】1451号,放任巨额土地补偿款被克扣。
【主要内容】2023年8月7日,武汉市江夏区人民政府发布《征地补偿安置方案公告》(新夏土征补公告〔2023〕42号),拟定《征地补偿安置方案》如下:一、征收土地范围:豹澥镇新光村、新春村、马桥村。三、征收土地现状:总面积17.1469公顷。四、土地补偿费、安置补助费:根据《省人民政府关于公布实施湖北省征地区片综合地价标准的通知》(鄂政发〔2019〕22号)文件规定,被征地区域综合地价标准为97.5万元/公顷(注释:6.5万元/亩),合计数额为1671.8228万元。2023年11月29日,湖北省人民政府发布《省人民政府关于武汉市江夏区2023年度第229批次城市建设用地的批复》(鄂政土批【2023】1451号),同意了上述《征地补偿安置方案》。——【问题来了】:地方政府根本没有按照97.5万元/公顷(6.5万元/亩)的标准向村委会支付土地补偿费,而是按照3.2万元/亩的标准向村委会支付土地补偿费,截留3.3万元/亩,挪作他用。支付给上述村委会的土地补偿费根本不是1671.8228万元,相关政府部门根本拿不出1671.8228万元的支付凭证,上述村委会也拿不出1671.8228万元的收款凭证。湖北省人民政府在土地征收审批中,严重失职渎职,明知上述土地补偿费被严重克扣,故意视而不见,严重损害广大失地农民的合法权益。恳请中央第九巡视组、湖北省委巡视组依法查处,追究湖北省人民政府负责土地征收审批的分管领导的法律责任。
【相关证据】《征地补偿安置方案公告》(新夏土征补公告〔2021〕40号):/uploads/allimg/250610/0452-0baoxie1671-1.jpg
《省人民政府关于武汉市江夏区2021年度 第223批次(增减挂钩)建设用地的批复》( 鄂政土批(汉)【2021】253号):/uploads/allimg/250610/0452-0baoxie1671-2.jpg
豹澥街土地补偿费到村3.2万元/亩、到户1.7万元/亩:/uploads/allimg/250610/0835-0fanying3-2.jpg

联名举报信
二十届中央第五轮巡视
二十届中央第五轮巡视
巡视对象:湖北省;
截止时间:2025年6月23日;
【反映对象】湖北省人民政府。
【职务】分管土地征收的副省长。
【级别】省部级。
【标题】联名举报:湖北省政府违法批准:鄂政土批(汉)【2024】102号,放任巨额土地补偿款被克扣。
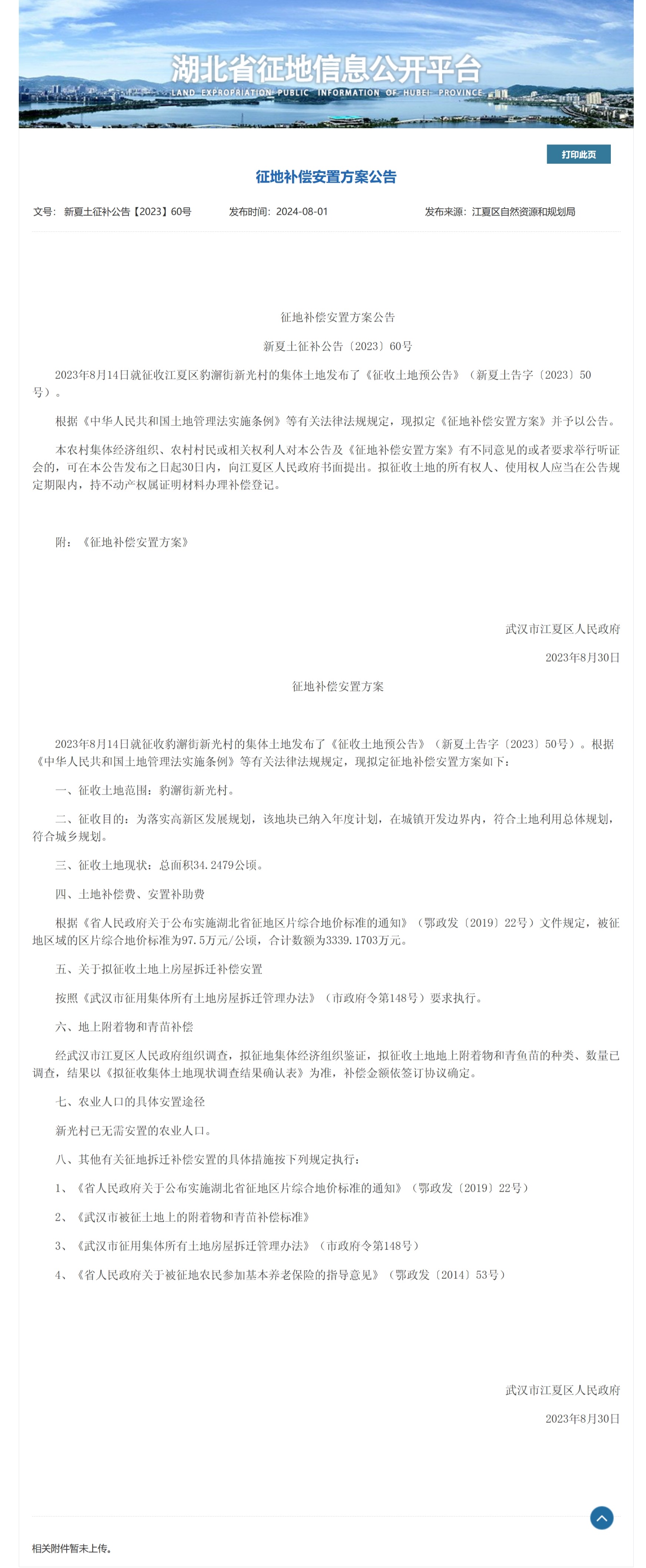
【主要内容】2023年8月30日,武汉市江夏区人民政府发布《征地补偿安置方案公告》(新夏土征补公告〔2023〕60号),拟定《征地补偿安置方案》如下:一、征收土地范围:豹澥街新光村。三、征收土地现状:总面积34.2479公顷。四、土地补偿费、安置补助费:根据《省人民政府关于公布实施湖北省征地区片综合地价标准的通知》(鄂政发〔2019〕22号)文件规定,被征地区域的区片综合地价标准为97.5万元/公顷【注释:6.5万元/亩】,合计数额为3339.1703万元。2024年7月25日,湖北省人民政府发布《省人民政府关于武汉市江夏区2024年度第209批次城市建设用地的批复》( 鄂政土批(汉)【2024】102号),同意了上述《征地补偿安置方案》。——【问题来了】:地方政府根本没有按照97.5万元/公顷(6.5万元/亩)的标准向村委会支付土地补偿费。实际上是按照3.2万元/亩的标准向村委会支付土地补偿费——克扣土地补偿费:3.3万元/亩,到失地农民手里只有1.7万元/亩。支付给村委会的土地补偿费根本不是3339.1703万元,相关政府部门根本拿不出3339.1703万元的支付凭证,村委会也拿不出3339.1703万元的收款凭证。湖北省人民政府在土地征收审批中,严重失职渎职,明知上述土地补偿费被严重克扣,故意视而不见,严重损害广大失地农民的合法权益。恳请中央第九巡视组、湖北省委第十二巡视组依法查处,追究湖北省人民政府负责土地征收审批的分管领导的法律责任。
相关证据:
1、《征地补偿安置方案公告》(新夏土征补公告〔2023〕60号):/uploads/allimg/250610/0452-0baoxie3339-1.jpg
2、《省人民政府关于武汉市江夏区2024年度第209批次城市建设用地的批复》( 鄂政土批(汉)【2024】102号):/uploads/allimg/250610/0452-0baoxie3339-2.jpg
3、2017-12-10豹澥街土地补偿费每亩到村3.2万元:/uploads/allimg/250610/0835-0fanying3-2.jpg

联名举报信
二十届中央第五轮巡视
二十届中央第五轮巡视
巡视对象:湖北省;
截止时间:2025年6月23日;
【反映对象】湖北省人民政府。
【职务】分管土地征收的副省长。
【级别】省部级。
【标题】湖北省政府非法批准:鄂政土批【2023】1250号,放任武汉东湖高新区管委会挪用1757万元土地补偿费。
【主要内容】湖北省人民政府非法批准征收豹澥镇新光村、新春村土地(徇私舞弊类行为——非法批准征收、征用、占用土地),放任武汉东湖新技术开发区管委会挪用1757万元土地补偿费(滥用职权类行为——挪用特定款物)。2023年8月7日,武汉市江夏区人民政府发布《征地补偿安置方案公告》(新夏土征补公告〔2023〕41号),拟定《征地补偿安置方案》如下:一、征收土地范围:豹澥镇新光村、新春村。三、征收土地现状:总面积35.5001公顷。四、土地补偿费、安置补助费:根据《省人民政府关于公布实施湖北省征地区片综合地价标准的通知》(鄂政发〔2019〕22号)文件规定,被征地区域综合地价标准为97.5万元/公顷(注释:6.5万元/亩),合计数额为3461.2598万元。2023年10月27日,湖北省人民政府发布《省人民政府关于武汉市江夏区2023年度第227批次城市建设用地的批复》(鄂政土批【2023】1250号),同意了上述《征地补偿安置方案》。——【问题来了】:武汉东湖新技术开发区管委会根本没有按照97.5万元/公顷(6.5万元/亩)的标准向村委会支付土地补偿费,而是按照3.2万元/亩的标准向村委会支付土地补偿费,每亩截留3.3万元,总计截留1757.25495万元,挪作他用。支付给上述村委会的土地补偿费根本不是3461.2598万元,武汉东湖新技术开发区管委会根本拿不出3461.2598万元的支付凭证,上述村委会也拿不出3461.2598万元的收款凭证。湖北省人民政府在土地征收审批中,明知上述土地补偿费被严重克扣,故意视而不见,失职渎职,严重损害广大失地农民的合法权益。恳请中央第九巡视组、湖北省委巡视组依法查处,追究湖北省人民政府负责土地征收审批的分管领导的法律责任,责令武汉东湖新技术开发区管委会将挪用的土地补偿费返还给上述村委会。
【相关证据】《征地补偿安置方案公告》(新夏土征补公告〔2023〕41号):/uploads/allimg/250610/0452-0baoxie3461-1.jpg
《省人民政府关于武汉市江夏区2023年度第227批次城市建设用地的批复》(鄂政土批【2023】1250号):/uploads/allimg/250610/0452-0baoxie3461-2.jpg
豹澥街土地补偿费到村3.2万元/亩、到户1.7万元/亩:/uploads/allimg/250610/0835-0fanying3-2.jpg

联名举报信
二十届中央第五轮巡视
二十届中央第五轮巡视
巡视对象:湖北省;
截止时间:2025年6月23日;
【反映对象】湖北省人民政府。
【职务】分管土地征收的副省长。
【级别】省部级。
【标题】举报:湖北省政府违法批准:鄂政土批【2023】865号,放任巨额土地补偿款被克扣。
【主要内容】2023年5月11日,武汉市洪山区人民政府发布《征地补偿安置方案公告》(新洪土征补公告〔2023〕16号),拟定《征地补偿安置方案》如下:一、征收土地范围:洪山区左岭镇朝阳村、周庄村。三、征收土地现状:总面积28.5379公顷。四、土地补偿费、安置补助费:根据《省人民政府关于公布实施湖北省征地区片综合地价标准的通知》(鄂政发〔2019〕22号)文件规定,被征地区域综合地价标准为172.5万元/公顷【注释:11.5万元/亩】,合计数额为4922.7878万元。2023年8月24日,湖北省人民政府发布《省人民政府关于武汉市洪山区2023年度第208批次城市建设用地的批复》(鄂政土批【2023】865号),同意了上述《征地补偿安置方案》。——【问题来了】:地方政府根本没有按照172.5万元/公顷(11.5万元/亩)的标准向村委会支付土地补偿费。实际上是按照8.3万元/亩的标准向村委会支付土地补偿费——克扣土地补偿费:3.2万元/亩。支付给村委会的土地补偿费根本不是4922.7878万元,相关政府部门根本拿不出4922.7878万元的支付凭证,村委会也拿不出4922.7878万元的收款凭证。湖北省人民政府在土地征收审批中,严重失职渎职,明知上述土地补偿费被严重克扣,故意视而不见,严重损害广大失地农民的合法权益。恳请中央第九巡视组、湖北省委第十二巡视组依法查处,追究湖北省人民政府负责土地征收审批的分管领导的法律责任。
相关证据:《征地补偿安置方案公告》(新洪土征补公告〔2023〕16号):/uploads/allimg/250610/0452-0zuoling4922-1.jpg
《省人民政府关于武汉市洪山区2023年度第208批次城市建设用地的批复》(鄂政土批【2023】865号):/uploads/allimg/250610/0452-0zuoling4922-2.jpg
左岭街土地补偿费到村8.3万元/亩、到户?万元/亩:/uploads/allimg/250610/0835-0fanying3-4.jpg

联名举报信
二十届中央第五轮巡视
二十届中央第五轮巡视
巡视对象:湖北省;
截止时间:2025年6月23日;
【反映对象】湖北省人民政府。
【职务】分管土地征收的副省长。
【级别】省部级。
【标题】举报:湖北省政府违法批准:鄂政土批【2024】369号,放任巨额土地补偿款被克扣。
【主要内容】2023年8月7日,武汉市洪山区人民政府发布《征地补偿安置方案公告》(新洪土征补公告〔2023〕34号),拟定《征地补偿安置方案》如下:一、征收土地范围:花山镇花山村、联合村。三、征收土地现状:总面积26.4259公顷。四、土地补偿费、安置补助费:根据《省人民政府关于公布实施湖北省征地区片综合地价标准的通知》(鄂政发〔2019〕22号)文件规定,被征地区域综合地价标准分别为298.5万元/公顷(注释:19.9万元/亩)和234万元/公顷(注释:15.6万元/亩),合计数额为7275.7875万元。2024年3月1日,湖北省人民政府发布《省人民政府关于武汉市洪山区2023年度第224批次城市建设用地的批复》(鄂政土批【2024】369号),同意了上述《征地补偿安置方案》。——【问题来了】:地方政府根本没有按照298.5万元/公顷(19.9万元/亩)和234万元/公顷(15.6万元/亩)的标准向村委会支付土地补偿费。支付给上述村委会的土地补偿费根本不是7275.7875万元,相关政府部门根本拿不出7275.7875万元的支付凭证,上述村委会也拿不出7275.7875万元的收款凭证。湖北省人民政府在土地征收审批中,严重失职渎职,明知上述土地补偿费被严重克扣,故意视而不见,严重损害广大失地农民的合法权益。恳请中央第九巡视组、湖北省委巡视组依法查处,追究湖北省人民政府负责土地征收审批的分管领导的法律责任。
相关证据:《征地补偿安置方案公告》(新洪土征补公告〔2023〕34号):/uploads/allimg/250610/0452-0huashan7275-1.jpg
《省人民政府关于武汉市洪山区2023年度第224批次城市建设用地的批复》(鄂政土批【2024】369号):/uploads/allimg/250610/0452-0huashan7275-2.jpg

联名举报信
二十届中央第五轮巡视
二十届中央第五轮巡视
巡视对象:湖北省;
截止时间:2025年6月23日;
相关证据:
【反映对象】湖北省人民政府。
【职务】分管土地征收的副省长。
【级别】省部级。
【标题】湖北省政府非法批准:鄂政土批(汉)【2021】171号,放任武汉东湖高新区管委会挪用巨额土地补偿费。
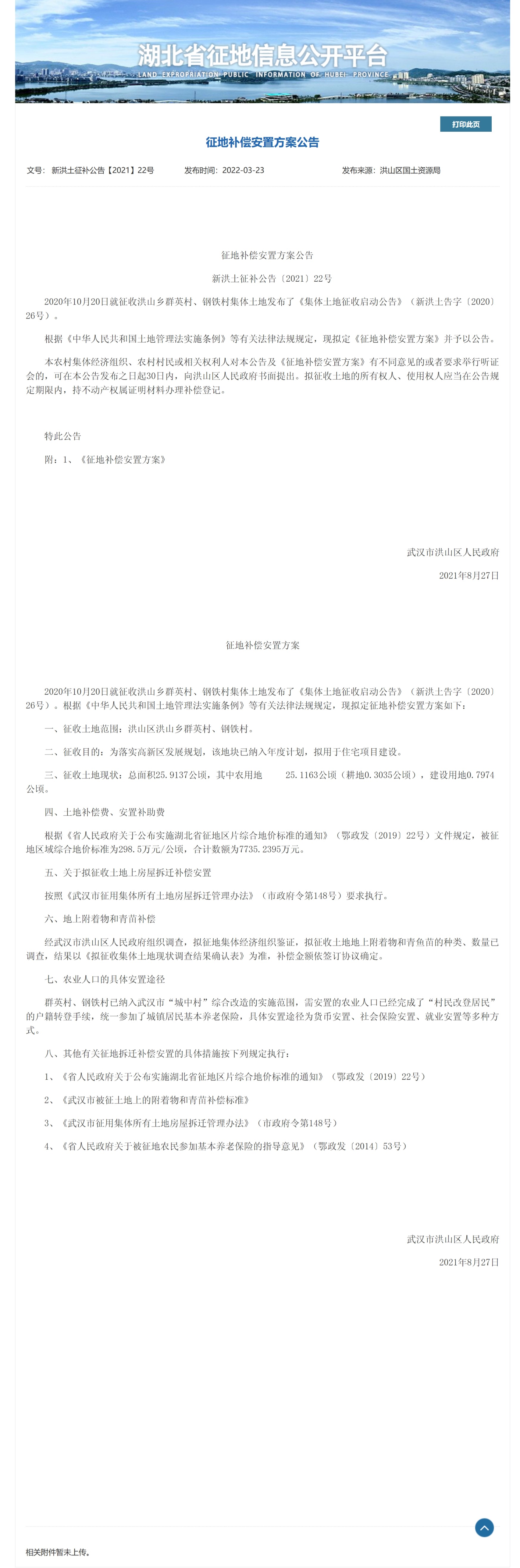
【主要内容】湖北省人民政府非法批准征收洪山区洪山乡群英村、钢铁村土地(徇私舞弊类行为——非法批准征收、征用、占用土地),放任武汉东湖新技术开发区管委会挪用巨额土地补偿费(滥用职权类行为——挪用特定款物)。2021年8月27日,武汉市洪山区人民政府发布《征地补偿安置方案公告》(新洪土征补公告〔2021〕22号),分别拟定2份一模一样的《征地补偿安置方案》如下:一、征收土地范围:洪山区洪山乡群英村、钢铁村。三、征收土地现状:总面积25.9137公顷,其中农用地25.1163公顷(耕地0.3035公顷),建设用地0.7974公顷。四、土地补偿费、安置补助费:根据《省人民政府关于公布实施湖北省征地区片综合地价标准的通知》(鄂政发〔2019〕22号)文件规定,被征地区域综合地价标准为298.5万元/公顷(注释:19.9万元/亩),合计数额为7735.2395万元。2021年11月18日,湖北省人民政府发布《省人民政府关于武汉市2018年度农用地转用和土地征收实施方案第6批次建设用地的批复》(鄂政土批(汉)【2021】171号),同意了上述《征地补偿安置方案》。征收58.2143公顷土地,298.5万元/公顷,合计数额为17376.9685万元。——【问题来了】:武汉东湖新技术开发区管委会根本没有按照298.5万元/公顷(19.9万元/亩)的标准向村委会支付土地补偿费。支付给上述村委会的土地补偿费根本不是17376.9685万元,武汉东湖新技术开发区管委会根本拿不出17376.9685万元的支付凭证,上述村委会也拿不出17376.9685万元的收款凭证。湖北省人民政府在土地征收审批中,明知上述土地补偿费被严重克扣,故意视而不见,失职渎职,严重损害广大失地农民的合法权益。恳请中央第九巡视组、湖北省委巡视组依法查处,追究湖北省人民政府负责土地征收审批的分管领导的法律责任,责令武汉东湖新技术开发区管委会将挪用的土地补偿费返还给上述村委会。
《征地补偿安置方案公告》(新洪土征补公告〔2021〕22号):/uploads/allimg/250610/0452-0guandong7735-1.jpg
《省人民政府关于武汉市2018年度农用地转用和土地征收实施方案第6批次建设用地的批复》(鄂政土批(汉)【2021】171号):/uploads/allimg/250610/0452-0guandong7735-2.jpg
武汉市2018年度农用地转用和土地征收实施方案第6批次:/uploads/allimg/250610/0452-0guandong7735-3.jpg

联名举报信
二十届中央第五轮巡视
二十届中央第五轮巡视
巡视对象:湖北省;
截止时间:2025年6月23日;
【反映对象】湖北省人民政府。
【职务】分管土地征收的副省长。
【级别】省部级。
【标题】举报:湖北省政府违法批准:鄂政土批(汉)【2023】81号,放任巨额土地补偿款被克扣。
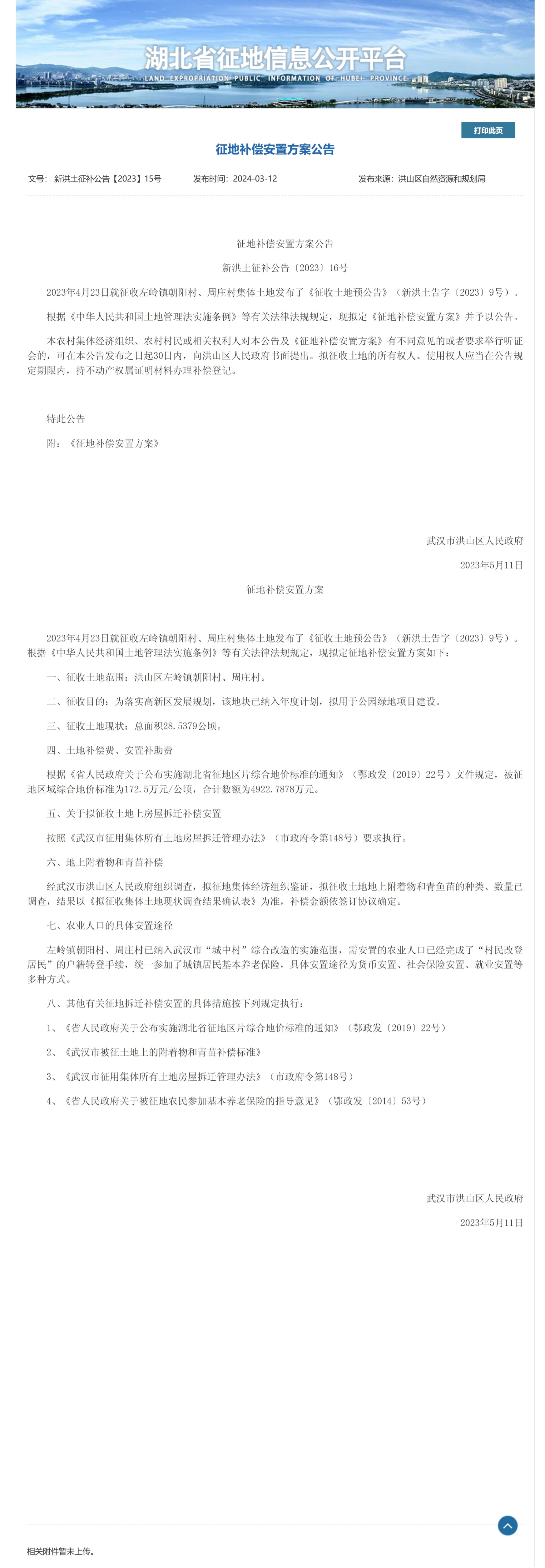
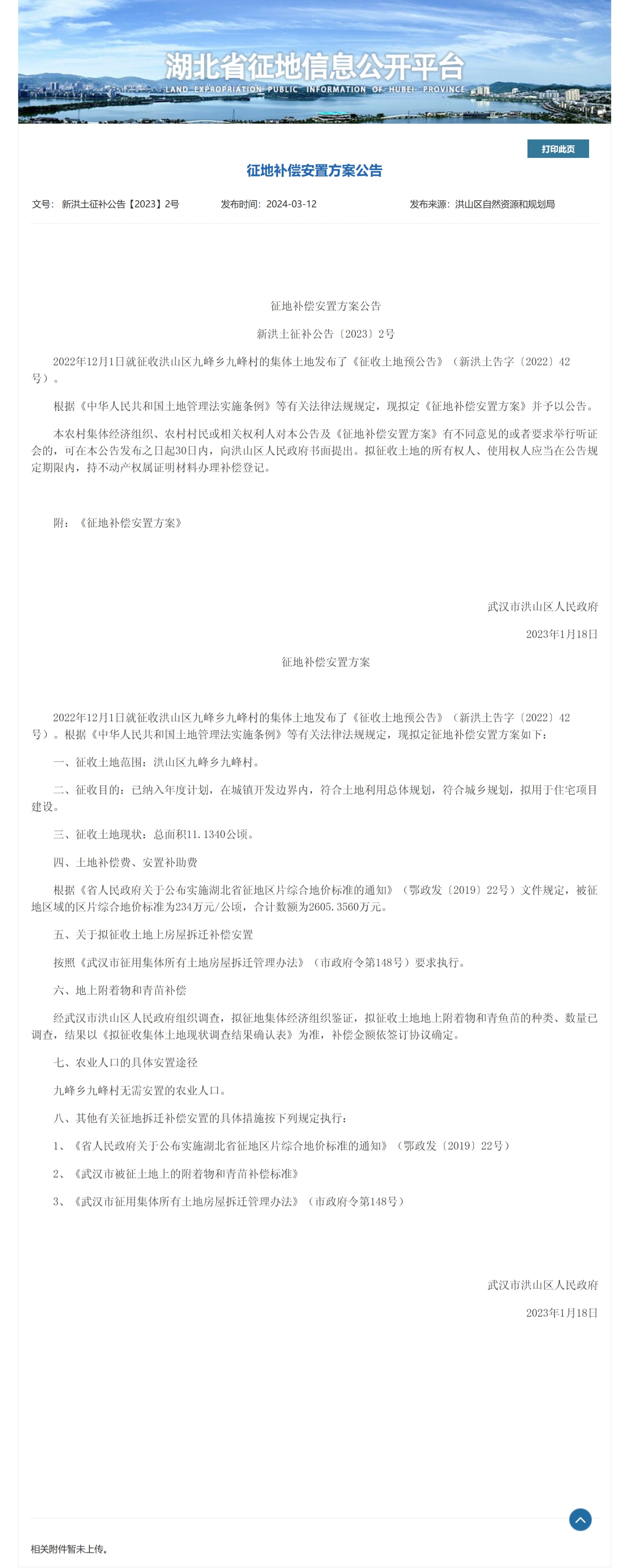
【主要内容】2023年1月18日,武汉市洪山区人民政府发布《征地补偿安置方案公告》(新洪土征补公告〔2023〕2号),拟定《征地补偿安置方案》如下:一、征收土地范围:洪山区九峰乡九峰村。三、征收土地现状:总面积11.1340公顷。四、土地补偿费、安置补助费:根据《省人民政府关于公布实施湖北省征地区片综合地价标准的通知》(鄂政发〔2019〕22号)文件规定,被征地区域的区片综合地价标准为234万元/公顷(注释:15.6万元/亩),合计数额为2605.3560万元。2023年11月16日,湖北省人民政府发布《省人民政府关于武汉市洪山区2023年度第223批次城市建设用地的批复》(鄂政土批(汉)【2023】81号),同意了上述《征地补偿安置方案》。——【问题来了】:地方政府根本没有按照234万元/公顷(15.6万元/亩)的标准向村委会支付土地补偿费。支付给上述村委会的土地补偿费根本不是2605.3560万元,相关政府部门根本拿不出2605.3560万元的支付凭证,上述村委会也拿不出2605.3560万元的收款凭证。湖北省人民政府在土地征收审批中,严重失职渎职,明知上述土地补偿费被严重克扣,故意视而不见,严重损害广大失地农民的合法权益。恳请中央第九巡视组、湖北省委巡视组依法查处,追究湖北省人民政府负责土地征收审批的分管领导的法律责任。
相关证据:《征地补偿安置方案公告》(新洪土征补公告〔2023〕2号):/uploads/allimg/250610/0452-0jiufeng2605-1.jpg
《省人民政府关于武汉市洪山区2023年度第223批次城市建设用地的批复》(鄂政土批(汉)【2023】81号):/uploads/allimg/250610/0452-0jiufeng2605-2.jpg

联名举报信
二十届中央第五轮巡视
二十届中央第五轮巡视
巡视对象:湖北省;
截止时间:2025年6月23日;
相关证据:
【反映对象】湖北省人民政府。
【职务】分管土地征收的副省长。
【级别】省部级。
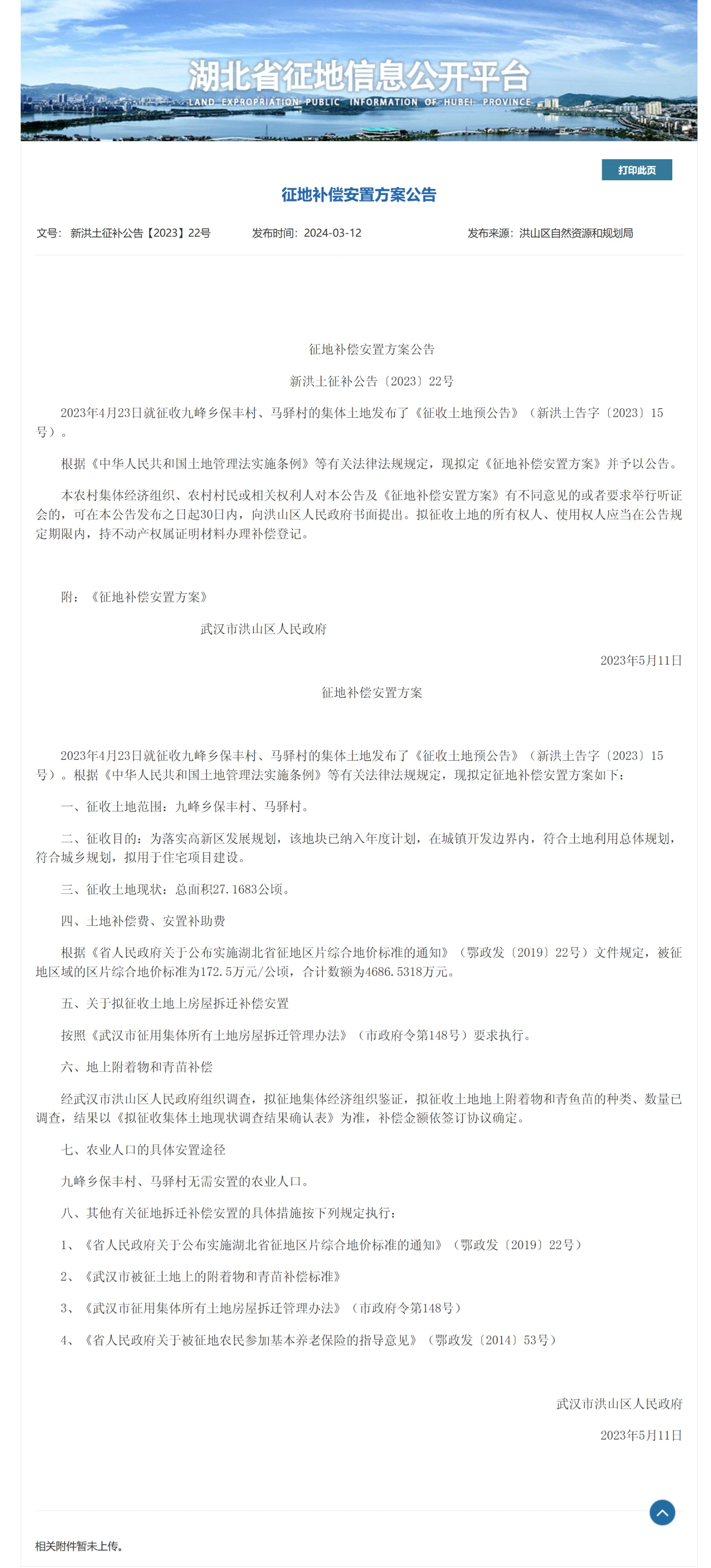
【标题】举报:湖北省政府违法批准:鄂政土批【2023】975号,放任巨额土地补偿款被克扣。
【主要内容】2023年5月11日,武汉市洪山区人民政府发布《征地补偿安置方案公告》(新洪土征补公告〔2023〕22号),拟定《征地补偿安置方案》如下:一、征收土地范围:九峰乡保丰村、马驿村。三、征收土地现状:总面积27.1683公顷。四、土地补偿费、安置补助费:根据《省人民政府关于公布实施湖北省征地区片综合地价标准的通知》(鄂政发〔2019〕22号)文件规定,被征地区域的区片综合地价标准为172.5万元/公顷(注释:11.5万元/亩),合计数额为4686.5318万元。2023年9月15日,湖北省人民政府发布《省人民政府关于武汉市洪山区2023年度第213批次城市建设用地的批复》(鄂政土批【2023】975号),同意了上述《征地补偿安置方案》。——【问题来了】:地方政府根本没有按照172.5万元/公顷(11.5万元/亩)的标准向村委会支付土地补偿费。支付给上述村委会的土地补偿费根本不是4686.5318万元,相关政府部门根本拿不出4686.5318万元的支付凭证,上述村委会也拿不出4686.5318万元的收款凭证。湖北省人民政府在土地征收审批中,严重失职渎职,明知上述土地补偿费被严重克扣,故意视而不见,严重损害广大失地农民的合法权益。恳请中央第九巡视组、湖北省委巡视组依法查处,追究湖北省人民政府负责土地征收审批的分管领导的法律责任。
《征地补偿安置方案公告》(新洪土征补公告〔2023〕22号):/uploads/allimg/250610/0452-0jiufeng4686-1.jpg
《省人民政府关于武汉市洪山区2023年度第213批次城市建设用地的批复》(鄂政土批【2023】975号):/uploads/allimg/250610/0452-0jiufeng4686-2.jpg

联名举报信
二十届中央第五轮巡视
二十届中央第五轮巡视
巡视对象:湖北省;
截止时间:2025年6月23日;
相关证据:
【反映对象】湖北省人民政府。
【职务】分管土地征收的副省长。
【级别】省部级。
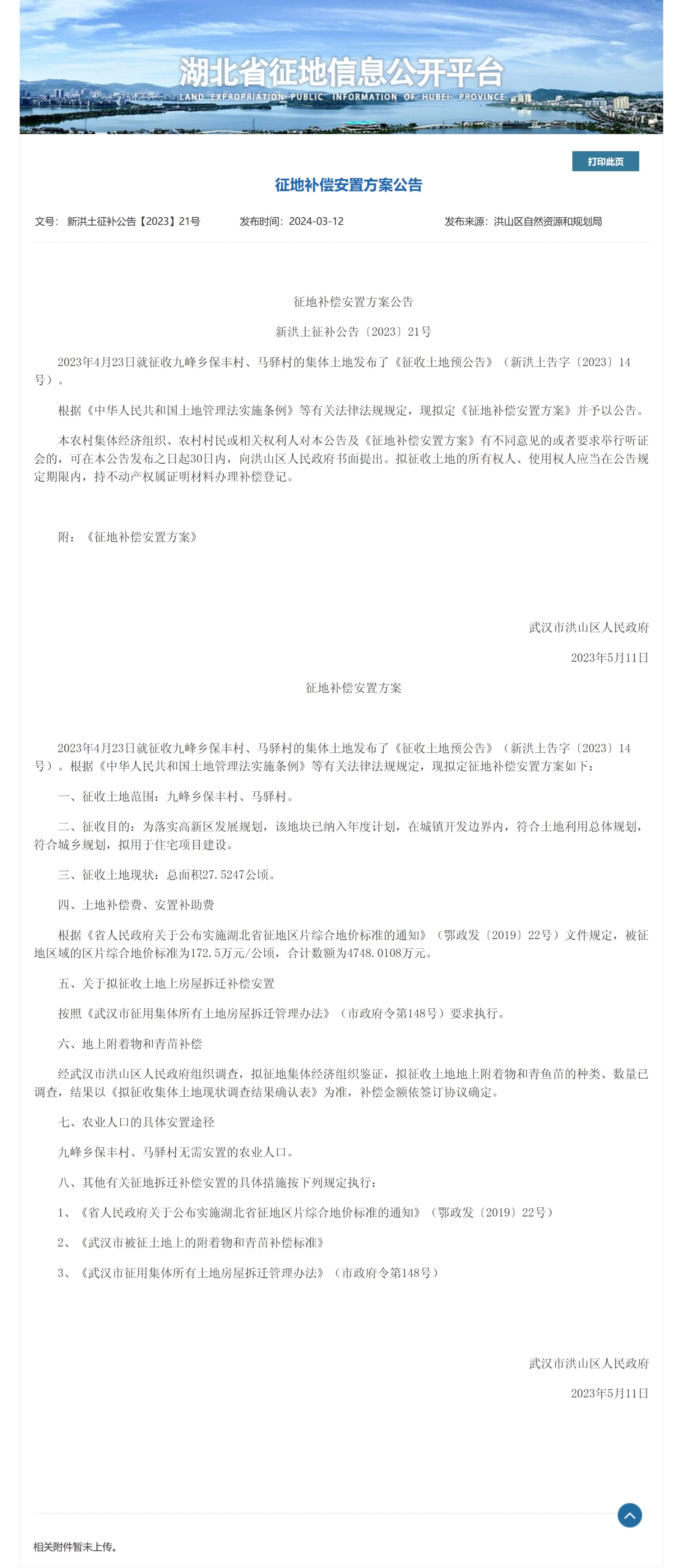
【标题】举报:湖北省政府违法批准:鄂政土批【2023】974号,放任巨额土地补偿款被克扣。
【主要内容】2023年5月11日,武汉市洪山区人民政府发布《征地补偿安置方案公告》(新洪土征补公告〔2023〕21号),拟定《征地补偿安置方案》如下:一、征收土地范围:九峰乡保丰村、马驿村。三、征收土地现状:总面积27.5247公顷。四、土地补偿费、安置补助费:根据《省人民政府关于公布实施湖北省征地区片综合地价标准的通知》(鄂政发〔2019〕22号)文件规定,被征地区域的区片综合地价标准为172.5万元/公顷(注释:11.5万元/亩),合计数额为4748.0108万元。2023年9月15日,湖北省人民政府发布《省人民政府关于武汉市洪山区2023年度第212批次城市建设用地的批复》(鄂政土批【2023】974号),同意了上述《征地补偿安置方案》。——【问题来了】:地方政府根本没有按照172.5万元/公顷(11.5万元/亩)的标准向村委会支付土地补偿费。支付给上述村委会的土地补偿费根本不是4748.0108万元,相关政府部门根本拿不出4748.0108万元的支付凭证,上述村委会也拿不出4748.0108万元的收款凭证。湖北省人民政府在土地征收审批中,严重失职渎职,明知上述土地补偿费被严重克扣,故意视而不见,严重损害广大失地农民的合法权益。恳请中央第九巡视组、湖北省委巡视组依法查处,追究湖北省人民政府负责土地征收审批的分管领导的法律责任。
《征地补偿安置方案公告》(新洪土征补公告〔2023〕21号):/uploads/allimg/250610/0452-0jiufeng4748-1.jpg
《省人民政府关于武汉市洪山区2023年度第212批次城市建设用地的批复》(鄂政土批【2023】974号):/uploads/allimg/250610/0452-0jiufeng4748-2.jpg

2025-06-12
由武汉市土地整理储备中心东湖新技术开发区分中心出具答复意见
告知内容:您于2025年5月29日,网上投诉(信访件编号:ZX420000202505290452、ZX420000202505290596、ZX420000202505290640、ZX420000202505290944、ZX420000202505290954、ZX420000202505291081、ZX420000202505299395)提出武汉市东湖新技术开发区非法征收土地、截留挪用土地补偿费问题,本机关、单位已于2025年6月10日受理该问题,并依法发出行政程序受理告知书。 一、调查情况 经调查核实,您提出的高新区非法征收土地、截留挪用土地补偿费的问题不属实。 高新区对于建设确需使用土地的,严格按照相关规定,对所需使用的土地依法报批,在收到省市人民政府下发征收土地批准文件后,落实土地补偿和村民住宅的安置补偿工作。对未征收的土地,仍维持原有用途,权属仍是村集体所有且可以从事耕种等农业生产活动。因此,高新区并未非法征收土地。 另外,高新区实际补偿金额是优于且高于省市相关文件,故不存在截留土地补偿款的情况。 二、处理情况 您此次反映的高新区非法征收土地、截留挪用土地补偿费问题,已对您作
附件:行政程序处理决定书-彭永胜 (1).pdf行政程序处理决定书-彭永胜.pdf行政程序受理告知书-彭永胜.pdf关于湖北省武汉市彭永胜反映问题调查处理情况报告.pdf
信访件详情:
信访日期:2025-06-06
信访目的:其他
问题发生时间:2025-06-06
问题发生地:湖北省武汉市江夏区
联名人数:0
投诉内容:反映对象:武汉市江夏区人民政府 武汉市江夏区人民政府《征地补偿安置方案公告》(新夏土征补公告〔2023〕57号),地方政府根本没有按照97.5万元/公顷(6.5万元/亩)的标准向各个村委会支付土地补偿费。实际上是按照3.6万元/亩的标准向各个村委会支付土地补偿费——克扣土地补偿费:2.9万元/亩,到失地农民手里只有1.7万元/亩。

行政程序受理告知书

行政程序处理决定书
彭永胜先生:
您于2025年5月29日,网上投诉(信访件编号:ZX420000202505290452、ZX420000202505290596、ZX420000202505290640、ZX420000202505290944、ZX420000202505290954、ZX420000202505291081、ZX420000202505299395)提出武汉市东湖新技术开发区非法征收土地、截留挪用土地补偿费问题,本机关、单位已于2025年6月10日受理该问题,并依法发出行政程序受理告知书。
一、调查情况
经调查核实,您提出的高新区非法征收土地、截留挪用土地补偿费的问题不属实。
高新区对于建设确需使用土地的,严格按照相关规定,对所需使用的土地依法报批,在收到省市人民政府下发征收土地批准文件后,落实土地补偿和村民住宅的安置补偿工作。对未征收的土地,仍维持原有用途,权属仍是村集体所有且可以从事耕种等农业生产活动。因此,高新区并未非法征收土地。
另外,高新区实际补偿金额是优于且高于省市相关文件,故不存在截留土地补偿款的情况。
二、处理情况
您此次反映的高新区非法征收土地、截留挪用土地补偿费问题,已对您作出如上解答。
您于2025年5月29日,网上投诉(信访件编号:ZX420000202505290452、ZX420000202505290596、ZX420000202505290640、ZX420000202505290944、ZX420000202505290954、ZX420000202505291081、ZX420000202505299395)提出武汉市东湖新技术开发区非法征收土地、截留挪用土地补偿费问题,本机关、单位已于2025年6月10日受理该问题,并依法发出行政程序受理告知书。
一、调查情况
经调查核实,您提出的高新区非法征收土地、截留挪用土地补偿费的问题不属实。
高新区对于建设确需使用土地的,严格按照相关规定,对所需使用的土地依法报批,在收到省市人民政府下发征收土地批准文件后,落实土地补偿和村民住宅的安置补偿工作。对未征收的土地,仍维持原有用途,权属仍是村集体所有且可以从事耕种等农业生产活动。因此,高新区并未非法征收土地。
另外,高新区实际补偿金额是优于且高于省市相关文件,故不存在截留土地补偿款的情况。
二、处理情况
您此次反映的高新区非法征收土地、截留挪用土地补偿费问题,已对您作出如上解答。
综上,我单位对你的投诉请求,已依法依规处理,如对处理决定不服,可自收到本决定之日起60日内向武汉市行政复议机关申请行政复议,(除特殊情形外)也可以自收到本决定书之日起6个月内向人民法院提出行政诉诉讼。
经办(联系)人:××× 联系电话:027-87052757
武汉市土地整理储备中心东湖新技术开发区分中心
2025年6月10日
2025年6月10日

行政程序处理决定书

关于信访人彭永胜反映信访事项的办结报告

关于信访人彭永胜反映信访事项的办结报告

关于信访人彭永胜反映信访事项的办结报告

关于信访人彭永胜反映信访事项的办结报告
区信访工作联席会议办公室:
收到上级交办关于信访人彭永胜的信访件,对于该信访人反映武汉市东湖新技术开发区非法征收土地、截留挪用土地补偿费问题(信访件编号:ZX420000202505290452、ZX420000202505290596、ZX420000202505290640、ZX420000202505290944、ZX420000202505290954、ZX420000202505291081、ZX420000202505299395),我中心高度重视,经调查核实,现将有关情况报告如下:
一、信访人基本情况信访人:
彭永胜,性别:男,联系电话:15972107637。
二、反映的主要问题和诉求
信访人反映武汉东湖高新区管委会非法征收土地、截留挪用巨额土地补偿费。
三、调查核实情况
经核实,信访人反映问题不属实。
信访人反映武汉东湖高新区管委会非法征收土地、截留挪用巨额土地补偿费。
三、调查核实情况
经核实,信访人反映问题不属实。
按照国家自主创新示范区“大胆创新、先行先试”的要求,结合高新区产业快速发展的用地需求,以及城中村综合改造科学规划、成片改造和安置优先等工作要求,高新区对全域进行了总体规划,并按“统征”模式启动了土地预征工作。“统征”模式具体是将各城中村全部纳入预征地范围,按照省市有关文件精神,区土地储备中心先与各村协商确定,签订整体预征协议;再根据项目建设需求分步实施付款和交地手续;最终根据实际征地面积统筹结算征地补偿费用。具体实施时,对于确需建设的土地,高新区组织开展调查工作,与村集体就征收补偿达成一致后,按照程序发布征前预公告和安置补偿方案公告,签订征地补偿安置协议。在征前程序完成后,东湖高新区向有批准权的省市人民政府逐级提出土地征收申请,申报材料按照国家和省有关规定执行。在收到省市人民政府下发征收土地批准文件后,东湖高新区发布土地征收公告实施征收,严格按照与村集体商好的方案落实土地和村民住宅的补偿安置,符合《土地管理法》和《土地管理法实施条例》等法规规定。对未实施土地报批的土地,以及不符合建设用地申报条件的土地,仍维持原有用途,权属仍是村集体所有且可以从事耕种等农业生产活动。该模式除统征土地补偿费、安置补偿费、地上附着物青鱼苗补偿外,还有还建房及村级发展用地补贴等,实际补偿标准优于且高于当年省市相关文件,并未克扣截留土地补偿款。
区土地储备中心或平台公司与高新区各村民委员会依据《省人民政府关于公布湖北省征地统一年产值标准和区片综合地价的通知》(鄂政发〔2005〕11号文)、《省人民政府关于公布湖北省征地统一年产值标准和区片综合地价的通知》(鄂政发〔2009〕46号)、武汉市人民政府149号《武汉市征用集体所有土地补偿安置办法》、《武汉东湖新技术开发区管委会关于集体土地上房屋拆迁补偿与还建安置工作的若干意见》(武新管〔2013〕55号)等规定,本着平等、自愿、有偿、诚信的原则签订《征地补偿协议》。
《中华人民共和国土地管理法》规定,属于农民集体所有的土地,由村集体经济组织或者村民委员会经营、管理。《中华人民共和国物权法》规定,属于农民集体所有的土地,由村集体经济组织或者村民委员会代表村集体行使所有权。《中华人民共和国合同法》规定,当事人订立合同应当具有相应的民事权利能力和民事行为能力,依法成立的合同,自成立时生效。《征地补偿协议》的签订主体均具有民事权利能力和民事行为能力,且已实际履行。
《中华人民共和国土地管理法》规定,属于农民集体所有的土地,由村集体经济组织或者村民委员会经营、管理。《中华人民共和国物权法》规定,属于农民集体所有的土地,由村集体经济组织或者村民委员会代表村集体行使所有权。《中华人民共和国合同法》规定,当事人订立合同应当具有相应的民事权利能力和民事行为能力,依法成立的合同,自成立时生效。《征地补偿协议》的签订主体均具有民事权利能力和民事行为能力,且已实际履行。
湖北省对征地补偿标准进行了多次调整,2019年11月正式实施《省人民政府关于公布湖北省征地统一年产值标准和区片综合地价的通知》(鄂政发〔2019〕22号)规定的征地标准,远晚于区土地储备中心或平台公司与高新区各村民委员会签订预征协议时期。
四、处置情况
关于“统征”模式,实践证明,高新区一直以来实行的统征模式有力地推进了示范区又好又快的发展,保障了被征地农民合法权益和长远生计,得到了绝大多数老百姓的拥护和认可。东湖高新区土地储备中心和相关平台公司将联合各相关街道办事处加强政策宣传、思想教育以及稳控工作。
鉴于上述政策背景和实际情况,建议将该信访举报件予以办结处理。
五、处理意见落实情况
2025年6月10日,土储中心工作人员向信访人电话反馈办理情况,信访人对办理结果表示知晓。
六、包案领导及工作专班
包案领导及专班人员
包案领导及专班名单
×××,土储中心主任助理,67880441。
×××,土储中心集体部副部长,87052757。
×××,土储中心集体部职员,87052757。
2025年6月10日,土储中心工作人员向信访人电话反馈办理情况,信访人对办理结果表示知晓。
六、包案领导及工作专班
包案领导及专班人员
包案领导及专班名单
×××,土储中心主任助理,67880441。
×××,土储中心集体部副部长,87052757。
×××,土储中心集体部职员,87052757。
武汉市土地整理储备中心东湖新技术开发区分中心
2025年6月10日

但凡中巡组转办的信访件皆属于重点督办事项,接访单位处理起来会更谨慎、更认真,并且被举报人必须就信访事项写内部调查报告(不会透露给外界),这份东西往往是内部决议过如何对外解释和处置的,属于“集体智慧结晶”,将自身利益损失降到最低,尔后层层递交,各层级领导都得审核查验,最终流转给中巡组形成一个闭环管控。同时,接访单位另写一份书面答复发送给信访人(颗粒度、详尽度与内部报告大不同,该遮蔽的遮蔽,该掩盖的掩盖)。这种情况下,信访人往往要等很久才获得答复,总之被举报人要优先确保自己“安全脱责”,不被信访事件拉下马。

群众批量举报拆迁类造假诈骗、贪污腐败窝案,中央巡视组转办后,武汉东湖高新区管委会各个政府部门,拟开会,群策群力、搜肠刮肚。1、给特大拆迁造假诈骗窝案,罗列合理的解释,拟上传给中央巡视组,侮辱中央巡视组的智商。2、给克扣巨额土地补偿费,罗列合理的解释,拟上传给中央巡视组,侮辱中央巡视组的智商。3、……。哎呀!聪明才智,都用在撒谎、欺骗中央巡视组上面了!领导同志们,费心了!撒1个谎,就得准备10个谎来自圆其说。
